雷火电竞体育官网科技荣获2020年度中国煤炭工业协会科学技术奖五项
时间:2020-12-09 来源:国家煤炭工业网、综合办整理

根据《中华人民共和国科学技术进步法》和《中国煤炭工业协会科学技术奖励办法》,中国煤炭工业协会、中国煤炭学会组织开展了2020年度“中国煤炭工业协会科学技术奖”评审活动。本次活动,共收到来自煤炭企事业单位、科研院所、高等院校申报的科技成果778项。经过评审专家组专业评审、综合评审、评审委员会审定及公示,共评出获奖项目332项,其中,特等奖2项,一等奖32项,二等奖137项,三等奖154项,创新团队7项。本年度获奖项目涵盖了煤炭行业各专业领域,在相关领域具有创新性和代表性,并取得了较好的经济效益和社会效益,真实反映了煤炭行业的科学技术水平。获奖人员和单位为煤炭行业科技进步做出了突出贡献,为行业的科技创新发展树立了榜样。

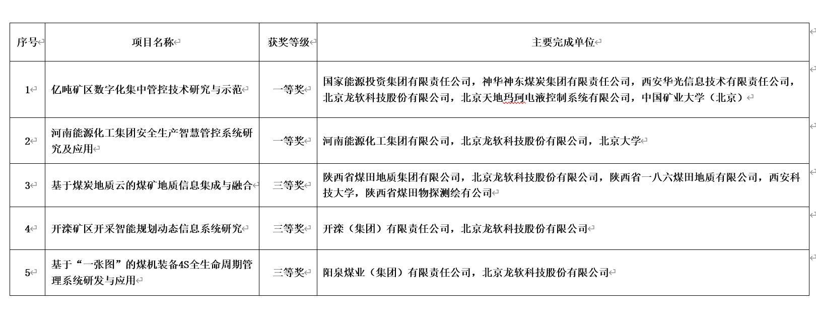
雷火电竞体育官网科技参与完成的5项科技成果获得表彰,其中一等奖2项、三等奖3项。具体情况如下:20201209获奖明细.png

 

雷火电竞体育官网科技自成立以来一直致力于煤炭工业信息化、智能化领域,以促进科技创新与科技成果产业化应用为宗旨,以提高煤炭工业安全生产管理水平为目标,推动国内智能矿山建设进程。

 

其他单位获奖信息可登录国家煤炭工业网https://www.coalchina.org.cn/index.php?m=content&c=index&a=show&catid=61&id=124828查询。

 

 

 

 

 

 

基础平台
LongRuan TGIS平台
LongRuan 4D-GIS平台
LongRuan 移动GIS平台
LongRuan 云平台
产品体系
产品
云服务
解决方案
新闻资讯
公司新闻
行业资讯
服务支持
培训动态
在线留言
生态伙伴
明星用户
成为合作伙伴
投资者关系
基本信息
定期报告
公司公告
实时行情
关于雷火电竞体育官网
公司简介
董事长致辞
发展愿景
主要业绩
资质荣誉
组织架构
成长历程
公司视频
招贤纳士
联系我们
联系方式
北京雷火电竞体育官网科技股份有限公司
地址:北京市海淀区中关村彩和坊路8号天创科技大厦1008室
电话:400-083-7818 / 010-62670052
传真:010-62670092
E-MAIL:lr@zixun1.com

CopyRight©北京雷火电竞体育官网科技股份有限公司 版权所有 京ICP备05015939号  京公网安备  11010802011445号

联系地址:北京市海淀区中关村彩和坊路8号天创科技大厦1008室 电话:400-083-7818/62670052

lr@zixun1.com
400 083 7818